JVM
约 7754 字大约 26 分钟
JVM-java虚拟机
2025-07-04

JVM理解
它能够让class文件跑一跑
屏蔽不同操作系统的CPU指令集 跨平台
Person.java ---> javac Person.java ---> Person.class
Java Virtual Machine(JVM)是包含在我们下载的JDK中的,对应不同的操作系统我们下载不一样的JDK,其实就下载了不同的JVM,而对应不用操作系统的JVM会将class文件解释成与操作系统相对应的机器语言,从而实现了JAVA语言的Write Once,Run Anywhere的特性。
常量池中存储的内容: 字面量和符号引用
字面量:文本字符串和final修饰的内容
符号引用:类、接口、字端、方法修饰符 -----> 元数据
装载、链接和初始化
所谓的类加载机制就是:虚拟机将class文件加载到内存,并对数据进行校验、转换解析和初始化,形成虚拟机可以直接使用的class类型
装载
1、找到class文件到底在哪里 (内存|磁盘|网络|数据库)
2、class的字节流信息 ------> 存储在JVM的某一块【运行时数据区的方法区】
3、class文件的对象 Class Clazz代表 ------> 【运行时数据区的堆】
链接
1、验证
文件格式、元数据、字节码、符号引用
2、准备
为类的静态变量分配内存,并且将其进行初始化默认值
public static int a = 10; 这里只复制分配内存,a = 0 ,0是int类型的默认值
3、解析
将符号引用转变成直接引用
符号引用:只是符号,JVM能够认识,但是没有实际含义(不在物理机上占用内存)
直接引用:落实了物理地址
初始化
给之前的静态变量赋予实际的值
a=10;

类加载器 ClassLoader
在装载(Load)阶段,第一步就是通过类的全限定类名获取其定义的二进制字节流,需要借助类装载器完成,顾名示意就是用来装载Class文件的
类加载器分类:
1)Bootstrap ClassLoader 负责加载JAVAHOME中jre/lib/rt.jar里所有的class或Xbootclasspath选项指定的jar包。由C++实现,不是ClassLoader子类。2)ExtensionClassLoader负责加载java平台中扩展功能的一些jar包,包括JAVA_HOME中jre/lib/*.jar 或 -Djava.ext.dirs指定目录下的jar包。 3)App ClassLoader 负责加载classpath中指定的jar包及 Djava.class.path 所指定目录下的类和jar包。 4)Custom ClassLoader 通过java.lang.ClassLoader的子类自定义加载class,属于应用程序根据自身需要自定义的ClassLoader,如tomcat、jboss都会根据j2ee规范自行实现ClassLoader。

加载原则(双亲委派原则)
检查某个类是否已经加载,自底向上从Custom ClassLoader向上逐步检查到BootStrap ClassLoader,只要某个Classloder已加载,就视为已加载此类,保证此类只被加载一次
JVM结构即他们的作用
运行时数据区

- **方法区(Method Area):**用来存储类的信息、常量、方法等元数据信息。(class Info)
- **堆(Heap):**用来存储实例对象(new 对象)
- **虚拟机栈(Java Virtual Machine Stacks):**每一个java进程都会新建一个虚拟机栈和本地方法栈。虚拟机栈是一个栈的结构(FILO),执行方法。
- **本机方法栈(Native Method Stacks):**如果调用了native方法,则该方法不能压入虚拟机栈,而是压在本地方法栈,调用之间用一个动态链接来保证关系。
- **程序计数器(The pc Register):**用来保证程序的正确执行,比如当一个进程的CPU时间片用完了,此时程序计数器就就会记录当前程序执行的位置,该进程继续运行时就会借此恢复失去时间片时的运行状态。
方法区和堆是所有线程共享的,虚拟机栈、本地方法栈和程序计数器是每个线程都有一份,由此可以得出,方法区和堆是非线程安全的,虚拟机栈、本地方法栈和程序计数器是线程安全的
Frame(栈帧)

定义:每个栈帧对应一个被调用的方法,可以理解为一个方法的运行空间
每个栈帧中都包含了局部变量表、操作数栈、动态链接、方法返回地址
局部变量表:方法中存储局部变量的表,底层是一个数组
操作数栈:以压栈和出栈的方式来存储操作数
动态链接:再次将符号引用转变为直接引用,主要是为了解决方法中的重写(多态)
方法返回地址:调用完方法后,回到调用处
java对象内存模型

一个java对象在内存中包括三个部分:内存头、实例数据、对齐填充
JVM内存模型
JVM内存模型主要从方法区(非堆)和堆这两方面说明,因为对于虚拟机栈,本地方法栈,程序计数器都是线程私有的。
运行时数据区是一种规范,是逻辑上的,而JVM内存模式是对该规范的实现。
图形展示

一块是非堆区(方法区),一块是堆区 堆区分为两大块,一个是Old区,一个是Young区 Young区分为两大块,一个是Survivor区(S0+S1),一块是Eden区 S0和S1一样大,也可以叫From和To
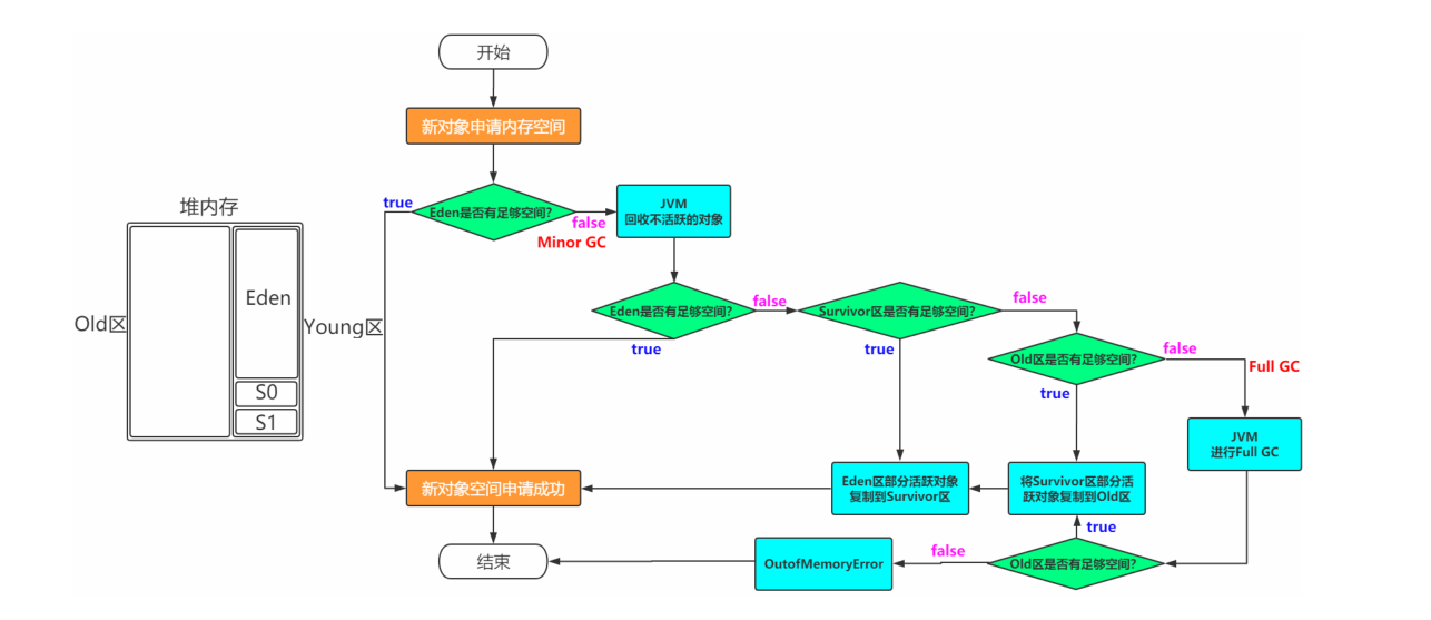
对象的创建
新对象产生时会放在Eden去,如果Eden区空间不足,触发MinorGC回收Eden区垃圾对象,然后将新对象放入Eden区,如果还不足的话判断survivor区是否有足够的空间,有的话将Edenn去幸存对象复制到survivor区,将新对象放入Eden区,如果survivor依旧不足的话判断old区空间,若充足则将survivor区部分活跃对象复制到Old区,Eden区对象复制到survivor区,新对象放入Eden区,若依旧不足触发fullGC,再判断old区空间是否足够,足够与上一样,不足着出现OOM
新对象的产生会产生在Eden区,当达到某个临界值(一般是Eden区的一半)时触发GC,未被回收的对象符复制到S0或者S1区,清空Eden区,当Eden区再一次触发GC时,将S0或者S1区未被回收的对象以及Eden区未被回收的对象复制到另外一个Surbovor区(S0和S1必然有一个为空,这是牺牲空间换连续地址),当age大于old时(默认是15)时该对象会被移至old区。,如果old区依旧不足会触发MajorGC,MajorGC一般会触发MinorGC,相当于FullGC,FullGC之后空间还是不足不有OOM异常产生**注意:**一些较大的对象会被直接放入old区

其他细节:
- 新生代比老年代默认比例:1:2(新生代占对空间的三分之一,老年代占三分之二)
- young区: Eden区:S1:S2 = 8:1:1
- 担保机制:如果大对象在一个Survivor区放不下,会在Old区借内存来存储,这就是担保机制(担保机制中survivor所借的空间GC时采用Old区的GC方法)
工具:jvisualvm:可以看到各区的内存情况(下面还有介绍)
常见问题解答:
为什么需要Survivor区?只有Eden不行吗?
如果没有Survivor,Eden区每进行一次Minor GC,存活的对象就会被送到老年代。 这样一来,老年代很快被填满,触发Major GC(因为Major GC一般伴随着Minor GC,也可以看做触发了 Full GC)。 老年代的内存空间远大于新生代,进行一次Full GC消耗的时间比Minor GC长得多。 执行时间长有什么坏处?频发的Full GC消耗的时间很长,会影响大型程序的执行和响应速度。 可能你会说,那就对老年代的空间进行增加或者较少咯。 假如增加老年代空间,更多存活对象才能填满老年代。虽然降低Full GC频率,但是随着老年代空间加大,一 旦发生Full GC,执行所需要的时间更长。 假如减少老年代空间,虽然Full GC所需时间减少,但是老年代很快被存活对象填满,Full GC频率增加。 所以Survivor的存在意义,就是减少被送到老年代的对象,进而减少Full GC的发生,Survivor的预筛选保 证,只有经历16次Minor GC还能在新生代中存活的对象,才会被送到老年代。
为什么需要两个Survivor区?
最大的好处就是解决了碎片化。也就是说为什么一个Survivor区不行?第一部分中,我们知道了必须设置 Survivor区。假设现在只有一个Survivor区,我们来模拟一下流程: 刚刚新建的对象在Eden中,一旦Eden满了,触发一次Minor GC,Eden中的存活对象就会被移动到Survivor 区。这样继续循环下去,下一次Eden满了的时候,问题来了,此时进行Minor GC,Eden和Survivor各有一些 存活对象,如果此时把Eden区的存活对象硬放到Survivor区,很明显这两部分对象所占有的内存是不连续的, 也就导致了内存碎片化。 永远有一个Survivor space是空的,另一个非空的Survivor space无碎片。
新生代中Eden:S1:S2为什么是8:1:1?
新生代中的可用内存:复制算法用来担保的内存为9:1 可用内存中Eden:S1区为8:1 即新生代中Eden:S1:S2 = 8:1:1 现代的商业虚拟机都采用这种收集算法来回收新生代,IBM公司的专门研究表明,新生代中的对象大概98%是 “朝生夕死”的
(这个比例不是固定的,JVM底层有对它的优化)
堆内存中都是线程共享的区域吗?
JVM默认为每个线程在Eden上开辟一个buffer区域,用来加速对象的分配,称之为TLAB,全称:Thread Local Allocation Buffer。 对象优先会在TLAB上分配,但是TLAB空间通常会比较小,如果对象比较大,那么还是在共享区域分配。
垃圾收集器
如果说收集算法是内存回收的方法论,那么垃圾收集器就是内存回收的具体实现。

Serial
Serial收集器是最基本、发展历史最悠久的收集器,曾经(在JDK1.3.1之前)是虚拟机新生代收集的唯一选择。 它是一种单线程收集器,不仅仅意味着它只会使用一个CPU或者一条收集线程去完成垃圾收集工作,更重要的是其在进行垃圾收集的时候需要暂停其他线程。
**优点:**简单高效,拥有很高的单线程收集效率 **缺点:**收集过程需要暂停所有线程 **算法:**标记-复制算法 **适用范围:**新生代 **应用:**Client模式下的默认新生代收集器

Serial Old
Serial Old收集器是Serial收集器的老年代版本,也是一个单线程收集器,不同的是采用"标记-整理算法",运行过程和Serial收集器一样。

ParNew
可以把这个收集器理解为Serial收集器的多线程版本。
**优点:**在多CPU时,比Serial效率高。 **缺点:**收集过程暂停所有应用程序线程,单CPU时比Serial效率差。 **算法:**复制算法 **适用范围:**新生代 **应用:**运行在Server模式下的虚拟机中首选的新生代收集器

Parallel Scavenge(相对ParNew来说它的吞吐量更大)
Parallel Scavenge收集器是一个新生代收集器,它也是使用复制算法的收集器,又是并行的多线程收集 器,看上去和ParNew一样,但是Parallel Scanvenge更关注系统的吞吐量。
JVM参数:
-XX:MaxGCPauseMillis控制最大的垃圾收集停顿时间, -XX:GCRatio直接设置吞吐量的大小。
Parallel Old
Parallel Old收集器是Parallel Scavenge收集器的老年代版本,使用多线程和标记-整理算法进行垃圾回 收,也是更加关注系统的吞吐量。
CMS(适用于老年代)
CMS(Concurrent Mark Sweep)收集器是一种以获取 最短回收停顿时间 为目标的收集器。 采用的是"标记-清除算法",整个过程分为4步
(1)初始标记 CMS initial mark 标记GC Roots直接关联对象,不用Tracing,速度很快 (2)并发标记 CMS concurrent mark 进行GC Roots Tracing (3)重新标记 CMS remark 修改并发标记因用户程序变动的内容 (4)并发清除 CMS concurrent sweep 清除不可达对象回收空间,同时有新垃圾产生,留着下次清理称为 浮动垃圾
由于整个过程中,并发标记和并发清除,收集器线程可以与用户线程一起工作,所以总体上来 说,CMS收集器的内存回收过程是与用户线程一起并发地执行的。

**优点:**并发收集、低停顿 **缺点:**产生大量空间碎片、并发阶段会降低吞吐量
G1(Garbage-First)(即适用于老年代也适用于新生代)
使用G1收集器时,Java堆的内存布局与就与其他收集器有很大差别,它将整个Java堆划分为多个大小相等的独立区域(Region),虽然还保留有新生代和老年代的概念,但新生代和老年代不再是物理隔离的了,它们都是一部分Region(不需要连续)的集合。 每个Region大小都是一样的,可以是1M到32M之间的数值,但是必须保证是2的n次幂如果对象太大,一个Region放不下[超过Region大小的50%],那么就会直接放到H中设置Region大小:-XX:G1HeapRegionSize=M。所谓Garbage-Frist,其实就是优先回收垃圾最多的Region区域
(1)分代收集(仍然保留了分代的概念) (2)空间整合(整体上属于“标记-整理”算法,不会导致空间碎片) (3)可预测的停顿(比CMS更先进的地方在于能让使用者明确指定一个长度为M毫秒的时间片段内,消 耗在垃圾收集上的时间不得超过N毫秒)

工作过程可以分为如下几步
初始标记(Initial Marking) 标记GC Roots能够关联的对象,并且修改TAMS的值,需要暂 停用户线程 并发标记(Concurrent Marking) 从GC Roots进行可达性分析,找出存活的对象,与用户线程并发 执行 最终标记(Final Marking) 修正在并发标记阶段因为用户程序的并发执行导致变动的数据,需 暂停用户线程 筛选回收(Live Data Counting and Evacuation) 对各个Region的回收价值和成本进行排序,根据 用户所期望的GC停顿时间制定回收计划
**ps:**如果有大对象放不下Region区,会直接放到H中

ZGC**???**
JDK11新引入的ZGC收集器,不管是物理上还是逻辑上,ZGC中已经不存在新老年代的概念了 会分为一个个page,当进行GC操作时会对page进行压缩,因此没有碎片问题 只能在64位的linux上使用,目前用得还比较少
(1)可以达到10ms以内的停顿时间要求 (2)支持TB级别的内存 (3)堆内存变大后停顿时间还是在10ms以内

(不懂,查资料。。。。。)
各种GC总结

评价垃圾收集器的好坏:停顿时间和吞吐量
如何选择合适的垃圾收集器
根据自己程序的需要和运行程序机器的硬件设备,比如程序内存小一般使用SerialGC,如果对吞吐量要求比较高,则可以选择Parallel ScavengeGC,如果对停顿时间的要求而很严格则可以选用CMSGC过着G1GC
JVM参数
- 标准参数
-version
-help
-server
-cp
- 非标准参数【也就是说在jdk版本中可能会有变动】
-X参数
-XX参数
使用得最多的参数类型 非标准化参数,相对不稳定,主要用于JVM调优和Debug
其他参数(这块也相当于是-XX类型的参数一种简写):
-Xms1000M等价于-XX:InitialHeapSize=1000M -Xmx1000M等价于-XX:MaxHeapSize=1000M -Xss100等价于-XX:ThreadStackSize=100
查看参数
java -XX:+PrintFlagsFinal -version > flags.txt
注意: 值得注意的是"="表示默认值,":="表示被用户或JVM修改后的值 要想查看某个进程具体参数的值,可以使用jinfo,这块后面聊 一般要设置参数,可以先查看一下当前参数是什么,然后进行修改
设置参数的方法
- 开发工具中设置比如IDEA,eclipse
- 运行jar包的时候:java -XX:+UseG1GC xxx.jar
- web容器比如tomcat,可以在脚本中的进行设置
- 通过jinfo实时调整某个java进程的参数(参数只有被标记为manageable的flags可以被实时修改)
常用参数
| 参数 | 含义 | 说明 |
|---|---|---|
| -XX:CICompilerCount=3 | 最大并行编译数 | 如果设置大于1,虽然编译速度回提高,但是同样影响系统稳定性增加VM崩溃的可能 |
| -XX:InitialHeapSize=100M | 初始化堆大小 | 简写-Xms100M |
| -XX:MaxHeapMax=100M | 最大堆大小 | 简写-Xmx100M |
| -XX:NewSize=20M | 设置年轻代的大小 | |
| -XX:MaxNewSize=50M | 设置年轻代最大大小 | |
| -XX:OldSize=50M | 设置老年代的大小 | |
| -XX:MetaspaceSize=500M | 方法区最大大小 | |
| -XX:+UseParallelGC | 使用ParallelGC | 新生代,吞吐量优先 |
| -XX:UserParallelOldGC | 使用ParallelOldGC | 老年代,吞吐量优先 |
| -XX:UserConcMarkSweepGC | 使用CMSGC | 老年代,停顿时间优先 |
| -XX:UserG1GC | 使用G1GC | 新生代和老年代,停顿时间邮箱 |
| -XX:NewRatio | 新老年代的比值 | 比如-XX:Ratio=4,则表示新生代:老年代=1:4,也就是新生代占整个堆内存的1/5 |
| -XX:SurvivorRatio | 两个S区和Eden区的比值 | 比如-XX:SurvivorRatio=8,也就是(S0+S1):Eden=2:8,也就是一个S占整个新生代的1/10 |
| -XX:+HeapDumpOnOutOfMemoryError | 启动堆内存溢出打印 | 当JVM堆内存发生溢出时,也就是OOM,自动生成dump文件 |
| -XX:HeapDumpPath=heap.hprof | 指定堆内存溢出打印目录 | 表示在当前目录生成一个heap.hprof文件 |
| -XX:+PrintGCDetails -<br/>XX:+PrintGCTimeStamps -<br/>XX:+PrintGCDateStamps -Xloggc:g1-gc.log | 打印出GC日志 | 可以使用不同的垃圾收集器,对比查看GC情况 |
| -Xss128k | 设置每个线程的堆栈大小 | 经验值是3000-5000最佳 |
| -XX:MaxTenuringThreshold=6 | 提升年老代的最大临界值 | 默认值为 15 |
| -XX:InitiatingHeapOccupancyPercent | 启动并发GC周期时堆内存使用占比 | G1之类的垃圾收集器用它来触发并发GC周期,基于整个堆的使用率,而不只是某 一代内存的使用比. 值为 0 则表示”一直执行GC循环”. 默认值为 45. |
| -XX:G1HeapWastePercent | 允许的浪费堆空间的占比 | 默认是10%,如果并发标记可回收的空间小于10%,则不会触发MixedGC。 |
| -XX:MaxGCPauseMillis=200ms | G1最大停顿时间 | 暂停时间不能太小,太小的话就会导致出现G1跟不上垃圾产生的速度。最终退化成Full GC。所以对这个参数的调优是一个持续的过程,逐步调整到最佳状态。 |
| -XX:ConcGCThreads=n | 并发垃圾收集器使用的线程数量 | 默认值随JVM运行的平台不同而不同 |
| -XX:G1MixedGCLiveThresholdPercent=65 | 混合垃圾回收周期中要包括的旧区域设置占用率阈值 | 默认占用率为 65% |
| -XX:G1MixedGCCountTarget=8 | 设置标记周期完成后,对存活数据上限为 G1MixedGCLIveThresholdPercent 的旧区域执行混合垃 圾回收的目标次数 | 默认8次混合垃圾回收,混合回收的目标是要控制在此目标次数以内 |
| -XX:G1OldCSetRegionThresholdPercent=1 | 描述Mixed GC时,Old Region被加入到CSet中 | 默认情况下,G1只把10%的Old Region加入到CSet中 |
JAVA Tools
常用命令
这些命令都可以直接在cmd(命令行窗口)运行,前提是配置好了java的环境变量
jps:查看java进程
linux好像是ps
jinfo:
- 实时查看和调整JVM配置参数
- 查看用法:jinfo -flag name PID 查看某个java进程的那么属性的值
PID可以使用jps来查看
- 修改:参数只有被标记为mangeable的flags可以被实时修改
eg:jinfo -flag [+/-] PID
jinfo -flag <name> = <value> PID
- 查看曾经赋过值的一些参数
jinfo f-lags PID
jstat:
- 查看虚拟机性能统计信息
- 查看类装载信息
eg:jstat -class PID 1000 10 查看某个java进程的类装载信息,每1000毫秒输出一次,一共输出10次
- 查看垃圾收集信息
eg:jstat -gc PID 1000 10
jstack
- 查看线程堆栈信息
- 用法:
jstack PID
- 排查死锁案例
jmap
生成堆存储快照
打印输出堆内存相关信息:jamp -heap PID
dump出堆内存的相关信息
eg: jamp -dump:format=b, file=heap.hprof PID
- 要是在发生堆内存溢出的时候,能自动dump出该文件就好了
一般在开发中,JVM参数可以加上下面两句,这样内存溢出时,会自动dump出该文件 -XX:+HeapDumpOnOutOfMemoryError -XX:HeapDumpPath=heap.hprof
heap.hrof:运行程序当前目录
关于dump下来的文件,一般dump下来的文件可以结合下面的工具来分析
常用工具
某种意义上是对命令参数的封装
JVM自带工具
jconsole
JConsole工具是JDK自带的可视化监控工具。查看java应用程序的运行概况、监控堆信息、永久区使用 情况、类加载情况等。
命令行中输入:jconsole
jvisualvm
命令行中输入:jvisualvm Visual GC插件下载地址 :https://visualvm.github.io/pluginscenters.html
作用:
- 监控本地Java进程:可以监控本地的java进程的CPU,类,线程等
- 监控远端Java进程**(不会的。。。。。。。。。。。。。。。)**
(1)在visualvm中选中“远程”,右击“添加” (2)主机名上写服务器的ip地址,比如39.100.39.63,然后点击“确定” (3)右击该主机"39.100.39.63",添加“JMX”,也就是通过JMX技术具体监控远端服务器哪个Java进程 (4)要想让服务器上的tomcat被连接,需要改一下Catalina.sh这个文件
(5)在../conf文件中添加两个文件jmxremote.access和jmxremote.password
(6)将连接服务器地址改为公网ip地址
(7)设置上述端口对应的阿里云安全策略和防火墙策略 (8)启动tomcat,来到bin目录
(9)查看tomcat启动日志以及端口监听
(10)查看8998监听情况,可以发现多开了几个端口
(11)在刚才的JMX中输入8998端口,并且输入用户名和密码则登录成功
arthas
github :https://github.com/alibaba/arthas
Arthas 是Alibaba开源的Java诊断工具,采用命令行交互模式,是排查jvm相关问题的利器。
下载安装
curl -O https://alibaba.github.io/arthas/arthas-boot.jar java -jar arthas-boot.jar or java -jar arthas-boot.jar -h
然后可以选择一个Java进程
常用命令:
version:查看arthas版本号 help:查看命名帮助信息 cls:清空屏幕 session:查看当前会话信息 quit:退出arthas客户端
内存分析
MAT
Java堆分析器,用于查找内存泄漏 Heap Dump,称为堆转储文件,是Java进程在某个时间内的快照。 它在触发快照的时候保存了很多信息:Java对象和类信息。 通常在写Heap Dump文件前会触发一次Full GC。 下载地址 :https://www.eclipse.org/mat/downloads.php
获取dump文件:
- 手动
- jmap -dump:format=b,file=heap.hprof 44808
- 自动
- -XX:+HeapDumpOnOutOfMemoryError -XX:HeapDumpPath=heap.hprof
- 手动
Dump的信息
使用
- Histogram:可以列出内存中的对象,对象的个数及其大小
Class Name:类名称,java类名 Objects:类的对象的数量,这个对象被创建了多少个 Shallow Heap:一个对象内存的消耗大小,不包含对其他对象的引用 Retained Heap:是shallow Heap的总和,即该对象被GC之后所能回收到内存的总和
右击类名--->List Objects--->with incoming references--->列出该类的实例 右击Java对象名--->Merge Shortest Paths to GC Roots--->exclude all ...--->找到GC Root以及原因
- Leak Suspects:查找并分析内存泄漏的可能原因
Reports--->Leak Suspects--->Details
- Top Consumers:列出大对象
heaphero:https://heaphero.io/
perfma:https://console.perfma.com/
GC日志分析
要想分析日志的信息,得先拿到GC日志文件才行,所以得先配置一下,根据前面参数的学习,下 面的配置很容易看懂。比如打开windows中的catalina.bat,在第一行加上
XX:+PrintGCDetails -XX:+PrintGCTimeStamps -XX:+PrintGCDateStamps -Xloggc:$CATALINA_HOME/logs/gc.log
不同收集器日志
这样使用startup.bat启动tomcat的时候就能够在当前目录下拿到gc.log文件,可以看到默认使用的是 ParallelGC。
**GCViewer:**java -jar gcviewer-1.36-SNAPSHOT.jar
**gceasy:**http://gceasy.io
**gcplot:**https://it.gcplot.com/
执行引擎
Person.java源码文件是Java这门高级开发语言,对程序员友好,方便我们开发。 javac编译器将Person.java源码文件编译成class文件[我们把这里的编译称为前期编译],交给JVM运 行,因为JVM只能认识class字节码文件。同时在不同的操作系统上安装对应版本的JDK,里面包含了各自屏 蔽操作系统底层细节的JVM,这样同一份class文件就能运行在不同的操作系统平台之上,得益于JVM。这也 是Write Once,Run Anywhere的原因所在。 最终JVM需要把字节码指令转换为机器码,可以理解为是0101这样的机器语言,这样才能运行在不同的机器 上,那么由字节码转变为机器码是谁来做的呢?说白了就是谁来执行这些字节码指令的呢?这就是执行引擎

解释执行
Interpreter,解释器逐条把字节码翻译成机器码并执行,跨平台的保证。 刚开始执行引擎只采用了解释执行的,但是后来发现某些方法或者代码块被调用执行的特别频繁时,就 会把这些代码认定为“热点代码”。
即时编译器
Just-In-Time compilation(JIT),即时编译器先将字节码编译成对应平台的可执行文件,运行速度快。 即时编译器会把这些热点代码编译成与本地平台关联的机器码,并且进行各层次的优化,保存到内存 中。
JVM采用哪种方式?
JVM采用的事混合模式,也就是解析+编译的方式,对于大部分不常用的代码,不需要浪费时间去将其编译成机器码,只需要用到的时候再以解释的方式运行;对于小部分热点代码,可以采取编译的方式,追求更高的运行效率。
即时编译期的类型:
1)HotSpot虚拟机里面内置了两个JIT:C1和C2
C1也称为Client Compiler,适用于执行时间短或者对启动性能有要求的程序
C2也称为Server Compiler,适用于执行时间长或者对峰值性能有要求的程序
2)Java7开始,HotSpot会使用分层编译的方式
也就是会结合C1的启动性能优势和C2的峰值性能优势,热点方法会先被C1编译,然后热点方法中的热点会被 C2再次编译
AOT和Graal VM
AOT:
在Java9中,引入了AOT(Ahead-Of-Time)编译器
即时编译器是在程序运行过程中,将字节码翻译成机器码。而AOT是在程序运行之前,将字节码转换为机器码 **优势 :**这样不需要在运行过程中消耗计算机资源来进行即时编译 **劣势 :**AOT 编译无法得知程序运行时的信息,因此也无法进行基于类层次分析的完全虚方法内联,或 者基于程序 profile 的投机性优化(并非硬性限制,我们可以通过限制运行范围,或者利用上一次运行 的程序 profile 来绕开这两个限制)
Graal VM
在Java10中,新的JIT编译器Graal被引入。 它是一个以Java为主要编程语言,面向字节码的编译器。跟C++实现的C1和C2相比,模块化更加明显,也更加容易维护。 Graal既可以作为动态编译器,在运行时编译热点方法;也可以作为静态编译器,实现AOT编译。 除此之外,它还移除了编程语言之间的边界,并且支持通过即时编译技术,将混杂了不同的编程语言的 代码编译到同一段二进制码之中,从而实现不同语言之间的无缝切换。
JVM性能优化
JVM的性能优化可以分为代码层面和非代码层面。 在代码层面,大家可以结合字节码指令进行优化,比如一个循环语句,可以将循环不相关的代码提取到循环体之外,这样在字节码层面就不需要重复执行这些代码了。 在非代码层面,一般情况可以从内存、gc以及cpu占用率等方面进行优化。 注意,JVM调优是一个漫长和复杂的过程,而在很多情况下,JVM是不需要优化的,因为JVM本身已经做了很多的内部优化操作。 那今天我们就从内存、gc以及cpu这3个方面和大家一起探讨一下JVM的优化,但是大家要注意的是不要为了调优和调优。
代码层面
java内存模型:描述的是线程的工作内存和堆的主存之间是如通信的
非代码层面
内存
内存分配
正常情况下不需要设置,那如果是促销或者秒杀的场景呢? 每台机器配置2c4G,以每秒3000笔订单为例,整个过程持续60秒

内存溢出
- 大并发
- 内存泄漏
垃圾回收:要保证停顿时间少,吞吐量大,GC次数少
